365英国上市公司(集团)官方网站-Global Platform
集团首页
员工服务
首页
关于我们
经理致辞
365英国上市集团简介
公司领导
历史沿革
公司文化
组织机构
联系我们
团队队伍
专职教师
兼职教师
荣休教师
行政队伍
教师招聘
人才培养
本科生
管理制度
管理通知
下载专区
本科评估
硕士研究生
管理制度
管理通知
下载专区
博士研究生
管理制度
管理通知
下载专区
博士后
管理制度
管理通知
下载专区
职工
育人成效
MBA MPACC中心
管理制度
管理通知
下载专区
IEDP
科学研究
学术活动
研究机构
研究成果
学术出版物
制度文件
国际合作与认证
国际认证
国际会议
国(境) 外合作院校
国际合作项目
党团建设
规章制度
党建之窗
理论学习
团学工作
工会
下载专区
员工专区
教师专区
财务报账
首页
关于我们
经理致辞
365英国上市集团简介
公司领导
历史沿革
公司文化
组织机构
联系我们
团队队伍
专职教师
兼职教师
荣休教师
行政队伍
教师招聘
人才培养
本科生
管理制度
管理通知
下载专区
本科评估
硕士研究生
管理制度
管理通知
下载专区
博士研究生
管理制度
管理通知
下载专区
博士后
管理制度
管理通知
下载专区
职工
育人成效
MBA MPACC中心
管理制度
管理通知
下载专区
IEDP
科学研究
学术活动
研究机构
研究成果
学术出版物
制度文件
国际合作与认证
国际认证
国际会议
国(境) 外合作院校
国际合作项目
党团建设
规章制度
党建之窗
理论学习
团学工作
工会
下载专区
员工专区
教师专区
财务报账
通知公告
当前位置:
首页
>
通知公告
>
正文
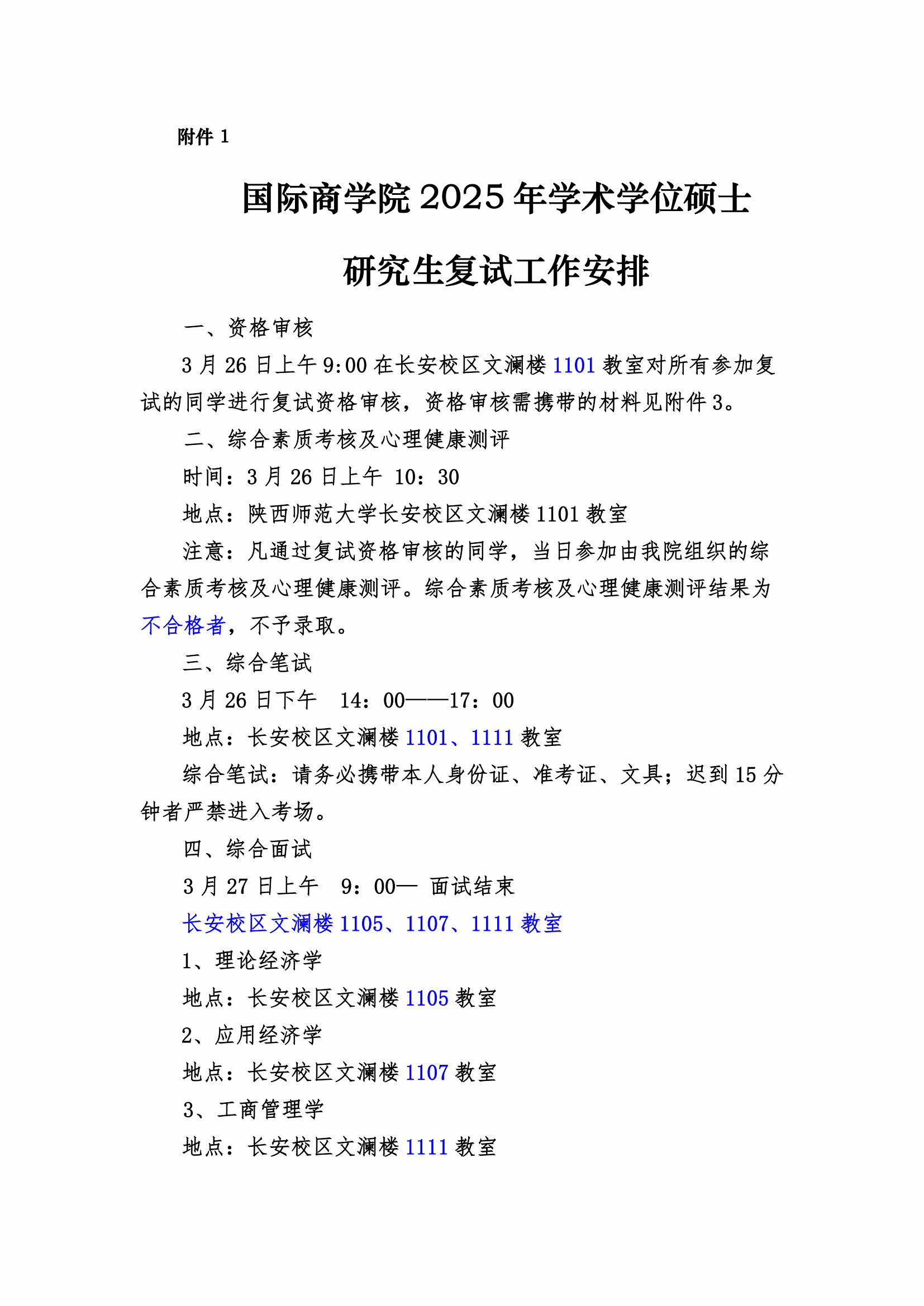
2025年学术学位硕士研究生复试录取工作方案
2025/03/20
附件【
2025年硕士研究生复试名单.pdf
】已下载
次
上一条:
365英国上市集团 2025年“申请-考核”制博士研究生招生面试安排
下一条:
2025年专业学位硕士研究生复试录取工作方案
/ 打印 /
/ 关闭 /
/ 返回 /
通知公告
通知公告